Maxwell 電感計算 (Magnetostatic & Eddy Current Solvers)
磁性元件的等效感量非常重要,會影響元件在電路上面的整體響應。此節我們將介紹 Maxwell 在 Magnetostatic & Eddy Current Solvers 做電感 Series & Parallel 的計算評估方法。
Maxwell的阻抗計算
在介紹Maxwell 電感計算前,我們先要了解Maxwell 將阻抗矩陣的計算分為兩個部分。首先,Maxwell 會解出與模型相關的感應矩陣(L-矩陣),當中自感和互感是使用磁場儲能或B、H值計算。然後,再解出阻抗矩陣(R-矩陣),當中自感和互感是使用歐姆損耗計算。當完成這些矩陣的求解時,求解器將它們結合起來形成阻抗矩陣,使用關係 Z = R + jwL。
圖2-7是節錄自Maxwell說明文件。其說明Maxwell進行一系列複雜的有限元模擬運算,而不僅僅是單一場計算結果,阻抗矩陣計算過程包含: 1)自感和自電阻:使用磁場儲能和歐姆損耗計算自感和自電阻。 2)互感 [註]:使用B、H計算互感。 3)互電阻(文章後段有更多的介紹) :使用電流密度J計算互電阻。
互感的物理意義與仿真應用:
互感描述一個線圈電流變化時,在另一線圈中感應出的磁通量(或電動勢),是多線圈系統磁耦合的核心參數。
在Maxwell的電感矩陣中,互感項(如L12)表示當某一線圈通以單位電流時,其他線圈所獲得的磁通量。互感項影響能量傳遞效率、諧振特性及干擾。
互感項在變壓器、感應器、電機等多繞組設備設計中至關重要,需結合自感項共同分析系統整體響應。
通過分析阻抗矩陣和電感矩陣的非對角項,可判斷耦合強度和能量損耗路徑,優化系統設計以提升效率或降低干擾。模擬結果需結合實際應用場景(如高頻、強耦合、多繞組)進行解讀,再合理利用互阻與互感信息指導結構和材料優化。

為了計算阻抗解的感應和阻抗矩陣,求解器為矩陣中的每個導體生成感應電流做場的求解。在第一個解中,第一個導體中的電流設為 1 安培,包含在阻抗矩陣中的其他導體電流設為零。這是通過在導體上加入電流源實現的。在第二個解中,第二個導體中的電流設為 1 安培,包含在阻抗矩陣中的其他導體電流設為 0 安培,以此類推。未包含在阻抗矩陣中的導體不受影響。
其中電感的計算通常以B和H場強來求出能量,再由能量和電流反算電感值。讀者可以參考下圖的說明。

在直流情況下,電流密度J均勻分佈在導體的橫截面上。在交流情況下,由於及膚效應和鄰近效應,電流密度在表面上分佈不均勻。由於電流能夠流經的面積較小,所以在阻抗矩陣中的電流阻抗比等效直流情況下計算的電阻矩陣中的阻抗高。 在 Magnetostatic 中,沒有感應電流發生。通過導體流動的電流創建的磁場是靜態的;在 Eddy Current Solver 中,振盪的磁場在模型中的導體中誘導出電流。這些感應電流影響阻抗矩陣的感應計算,使其與等效的直流感應計算不同。
在近年磁場求解器新增的 Transient A-Phi solver,除了能求解電感值,也多了求解電容值的功能。使用者除了利用電場求解器求解電容值,也多了其他選擇。
如圖2-7 (摘錄自Maxwell說明文件)所示,矩陣中各線圈的電感和電阻的計算流程為:
設置一個線圈為1A激勵,其他線圈為0A 。
求解該線圈迴路的Lii和Rii 。
對下一個線圈( coil2,coil3,...) 重複步驟1和步驟2,並使用“import mesh”確保每次模擬都有相同的網格。
輸出coil2,coil3,... 的B、H、J場結果。
在場處理器中讀取場結果,按照前頁公式計算矩陣中的每一個物理量。

互電阻概念
如前面所述,Maxwell會計算出阻抗矩陣,其中互電阻[註](例如 R12)是一個以歐姆為單位的數值,它代表在多導體系統中,由於電流之間的相互作用而產生的額外功率損耗 。這種功率損耗不同於每個導體單獨耗散的功率 。
互電阻的物理意義與仿真應用:
互電阻代表由於交流電流在一個導體中產生的磁場,進而在鄰近導體中感應出電流,這些感應電流會導致功率損耗(如感應加熱)。即使某一導體沒有外加電流,也可能因鄰近導體的磁場而產生損耗。
在Maxwell的阻抗矩陣中,互阻項反映了多繞組系統中各導體之間的能量損耗耦合,常見於高頻或多繞組感應加熱等場景。
互電阻可能為負值,表示多路電流同時作用時,系統總損耗低於各自單獨作用的損耗之和,這在實際仿真中是合理現象。
在高頻中,我們常會聽到集膚效應(Skin effect)與鄰近效應(Proximity effect)。其中鄰近效應指的是:當第二個導體靠近第一個導體時,第一個導體產生的磁場會在第二個導體內產生感應電場,進而產生感應電流(induced currents)。這些感應電流在靠近第一個導體的側面最強,這種現象稱為鄰近效應。而鄰近效應正是互電阻產生的物理原因 。
在一個雙導體系統中,假設電流為
I1 和 I2,總的平均功耗(P)由以下公式計算 :

其中,
R11 和 R22 分別是導體 1 和導體 2 的自阻抗(self-resistances)。第三項包含
R12,代表只有當 I1 和 I2 同時不為零時才會出現的額外功率損耗 。
互電阻可以是負數,而且這相當常見 。負的互電阻表示,當兩個電流源同時工作時,總功耗會低於將每個電流源單獨工作時的功耗相加 。不過,總功耗不能為負,因此互電阻的絕對值必須小於自電阻抗的幾何平均值。
互電阻的兩個常見誤解:
零互電阻:互電阻為零不意味著兩個導體之間存在零電阻連接 。它僅表示一個導體不會在另一個導體上感應出功率損耗或電壓降,而兩個導體仍然是電氣絕緣的 。對於兩個獨立的導體,在直流(DC)情況下通常就是如此 。
直流下的互電阻:對於兩個獨立的導體,互電阻會隨頻率降低而趨近於零 。然而,如果在單一導體內或一組相互接觸的導體內存在多個傳導路徑,則在直流下也可能存在非零的互電阻 。
Inductance for Series and Parallel for Magnetostatic
靜磁場在 2023 R1 版本開始導入 Winding 的功能,因此我們可以藉由 Winding 的功能方便實現串並聯的功能。
Series for Magnetostatic:
串聯的功能非常容易實現,我們只要把想要串連的CoilTerminal放置在同一個Winding中,求解器會自動默認成串聯。但請注意 Winding 中的 Number of parallel branches 請設為 1。
另一種方式是用 Matrix 來計算,我們將 CoilTermial 各自分配一個 Winding,利用 Matrix 來將其群組,也能計算串連的感量。

Parallel for Magnetostatic:
若是要做並聯的應用,筆者這邊介紹三種方法。除了第一種,二、三種都是利用 Matrix 的後處理計算來達成並聯電感計算。
第一種是設定 Winding 中的 Number of parallel branches,將其設定為其並連數。如圖2-11的介紹。

當 CoilTerminal 使用不同的 Winding 時,可以用第二種 Matrix 方法。在激勵源為不同Winding時,同樣的將每一組 Winding 的 Number of parallel branches 設定為並聯數。最後在 Matrix 將其放入同一個Group 中且 Group Branches設定為 1 做計算。

第三種 Matrix 方法是在激勵源為不同 Winding 時,將每一組 Winding 的 Number of parallel branches 設定為 1。在 Matrix 中把 Turns 數設定為並連數的倒數,利用 Group 將其串聯計算。

Number of parallel branches
「Number of parallel branches」(並聯支路數)參數是用來設定繞組或線圈的並聯配置。這個設定可以讓使用者快速將原本串聯的繞組轉換為多個並聯支路,並且假設每個支路的電流是均衡分配的(即各支路電流相等)。這種方式特別適合用於週期性模型或對稱結構,例如馬達的髮夾式繞組等。
在 Maxwell 的電磁場仿真中,設定並聯支路後,軟體會根據並聯繞組的配置自動計算電阻、電感、感應電壓(反電動勢)、磁通鏈等參數,這些都會反映出磁場對於電路的影響。例如,並聯支路的總電感會依照公式 Lbranched = Lgroup / b^2 進行調整(其中 b 為並聯支路數),這直接反映了磁場耦合的物理效應。
使用限制與注意事項:
「Number of parallel branches」 設定僅適用於電流均衡且無環流(circulating current)的情況,特別是對於 solid 或 stranded 線圈,假設各支路電流完全相等,且不考慮支路間的非對稱磁場導致的環流。
Maxwell 會根據繞組配置自動調整相關電磁參數,並在求解過程中考慮磁場耦合與反饋效應。
若模型中存在不均衡電流或支路間有環流現象,則需在外部電路編輯器中手動建立各支路並聯,並分別建模每個支路,才能正確考慮磁場造成的非均勻效應。
設定方式簡述:
在繞組設定視窗中,輸入「Number of parallel branches」數值後,Maxwell 會自動依照並聯支路數調整電阻、電感等參數,並於模擬中計算磁場效應。
若需考慮更複雜的磁場與環流效應,建議分別建模每個支路並在外部電路編輯器中進行詳細連接。
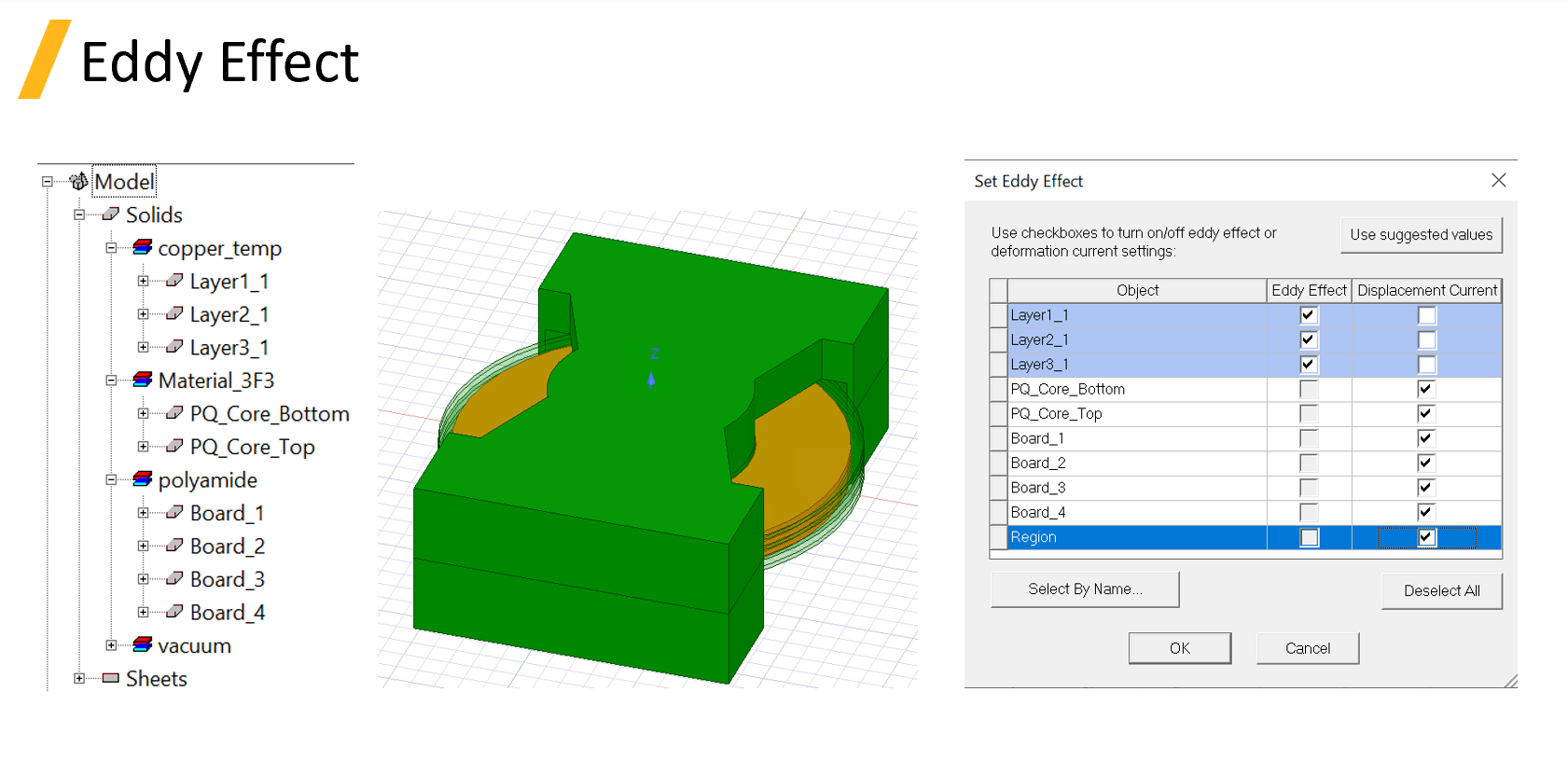
Inductance for Eddy Current
因為及膚效應、鄰近效應等影響,高頻電流可能會集中在導體表面,所以高頻下的電感和電阻值會和 DC 條件下的不完全相等。也因此在做高頻分析的時候需要考量更多才有機會預測電路的行為。
Eddy Effect(及膚/鄰近效應)僅能針對導電率非零的物體進行指定。Maxwell 軟體的預設條件,是預先把 eddy / displacement current effects 關閉。將這些效應納入計算中可能對求解時間產生潛在重大影響,因為啟動了電矢勢計算,如果具有要計算電矢勢的區域有大量有限元素,則解決矩陣的大小會顯著增加,會增模擬時間。 位移電流 ( Displacement Current ) 計算通常在介電體(包括真空)中啟用,允許電磁波傳播。在這種情況下,應該在問題設置中使用輻射邊界條件。
筆者認為金屬中通常不會有明顯的位移電流,模擬時可以不勾選 Displacement Current。但如果真的有疑慮,還是可以勾選,缺點只是會增加模擬時間。

在 Ansys Maxwell Eddy Current Solver中進行頻率掃描時,建議的掃頻範圍與點數設定會依據您的應用需求而有所不同,但可以參考以下筆者做法。通常,掃頻範圍應涵蓋所有感興趣的工作頻率,例如如果設計目標頻率在 0 至 30 MHz,可設定掃頻範圍為 1 Hz 到 30 MHz,拆成3個區段,其中點數設定則取決於所需的頻率解析度與計算資源。例如:1~1kHz (Step 200Hz), 1kHz~100kHz (Log Samples 3), 100kHz~30MkHz (Log Samples 3)。

掃過一次頻譜阻抗後,觀察阻抗再調整頻率與點數,在非線性區中增加點數。如果要到Simploer中,作為降階模型使用,請確認總頻率點數至少要20個頻率點。
Maxwell 掃頻設定建議:
EddyCurrent Solver不支援DC 0Hz的計算。
掃頻範圍可根據設計需求設定,例如 1 Hz 至 30 MHz。
若分析較低頻現象,可設定如 10 Hz 至 50 Hz,步階 10 Hz。
點數越多,頻率解析度越高,但計算時間也會增加,建議根據分析重點與硬體資源調整。
可選擇 Linear Step(線性步進)、Linear Count(固定點數)或 Interpolating(插值)等分布方式。
若頻率響應有劇烈變化,建議分段設定掃頻範圍以提升精度。
Inductance for Series and Parallel for Eddy Current
在 Eddy Current 求解器中,要做到串聯與並聯的效果,有兩種做法。
第一種作法是我們可以利用與前面 Magnetostatic 求解器介紹 Winding 的做法一樣。把 CoilTermial 放入 Winding 中就可以實現串聯;設定Winding中的 Number of parallel branches,將其設定為其並連數則可以實現並聯。
而另一種做法是使用 Matrix 的 Join In Series 和 Join In Parallel 來實現串聯與並聯。如圖2-16所示。

對於較複雜的並聯結構 (例如變壓器的三明治並聯繞法),筆者建議分開設置Winding,並使用外部電路做並聯激勵。這樣才能得到較為正確的分流模擬。
外部電路的串並聯只是針對激勵源的部分做設定。外部電路對 Matrix 中的電感值計算沒有影響,請特別小心。
Last updated